一维 PD 控制器

最近学新东西劲头比较足。上个月在 Coursera 的一门关于飞行器基础理论和应用的公开课,加上自己又在重新回炉自己的 Python 技能,就想着配合自己的理解和借助 Python 模拟出来的图像,把公开课里学到的东西给写出来。这篇先来介绍下在公开课里学到的 PD 控制器(PD controller),仅限于一维的运动控制。之后的灌水文章会来写写推广二维和三维的运动控制。

概述

在无人机运行时,我们可能会期望飞行器能够沿着某个预定的路径飞行。但实际的飞行路径总是会或多或少地和原定的路径有些许的偏差。自然地,亟待解决的问题就是,我们该如何控制飞行器,使得它的飞行路线准确而又稳定呢?

不难想到,解决方案的大体思路可以是这样:我们通过传感器时刻追踪测量实时路径,然后把收集到的数据和参考值进行对比,计算出两者之间的偏差,然后根据这个误差来调整动力输出,使得误差可以得到修正。也就是说,整个控制回路会包括三个主要部分:

  1. 传感器测量实时数据
  2. 控制器做出决定
  3. 输出设备做出响应

控制应用中一种很常见的控制回路就是这里要介绍的 PD 控制器,它以两种纠正算法得名:PD 控制器由比例单元(Proportional)和微分单元(Derivative)组成,受控变数是比例算法和微分算法两者相加后的结果。

原理

在本篇中,我们先讨论一维系统中的 PD 控制机制。针对无人机,我们只考虑竖直方向这个维度的运动,也就是说,我们的目标是让无人机能在尽可能短的时间内达到既定高度。我们期望的无人机高度可以是一个时间 \(t\) 的函数,记为 \(z^\text{des}(t)\),这里的上标 des 来自英文 desired 的缩写。控制器测量得到的无人机在 \(t\) 时刻的实际高度记为 \(z(t)\)。我们可以进而引入误差函数(error function):

\[e(t) = z^\text{des}(t) - z(t) \tag{1}\]

这个控制问题的目标就变成了:该如何调整合适的输出,使得误差函数 \(e(t)\) 迅速地衰减到零?

在公开课的视频中,教授给了一个很棒的类比。这个问题可以跟弹簧振子的运动行为联系起来。在弹簧提供的回复力的影响下,不论振子的初始位置在哪里,它总是会有往平衡位置加速的趋势。引入适当的阻力,振子的振幅可以不断减小,最终趋于零。也就是说,在弹簧回复力和系统内部阻力的共同作用下,原则上可以让振子的位移在一段时间后变成零。呵,是不是听起来跟手头要解决的控制问题有点像了!

典型的弹簧振子模型中,弹簧给出的回复力符合胡克定律 \(T=kx\),阻力的大小可以假定正比于运动速度 \(f=\alpha \dot{x}\),系统的运动方程可以写作

\[m\ddot{x} = -kx - \alpha \dot{x}\]

上式右边的两个负号是因为回复力方向与位移方向相反,以及阻力的方向与速度方向相反。稍作改写,可以把式子写成:

\[\ddot{x} + B\dot{x} + Cx = 0 \qquad \left(B=\frac{\alpha}{m}, \;C=\frac{k}{m}\right)\]

这是的 \(B\) 和 \(C\) 是两个大于零的常数,因此这个方程是一个标准的常系数二阶微分方程,方程的解将具有 \(x(t)\sim\mathrm{e}^{\lambda t}\) 的形式。可以证明,对应于不同的正的 \(B\) 和 \(C\) 的取值,位移函数 \(x\) 总会趋于零:它或将会随时间指数衰减趋于零(\(B^2 > 4C\) 即阻尼影响较强的情况),或将会作振幅不断减小的往复振动最终收敛至零(\(B^2 < 4C\) 即回复力影响较强的情况)。

回到控制问题来。类比于弹簧振子,如果能够控制飞行器输出一个合适的动力,从而使得误差函数可以满足微分方程:

\[\ddot{e} + K_d \dot{e} + K_pe = 0 \tag{2}\]

那么,飞行器实际位置与预定位置之间的误差也将会逐渐趋于零。上式中,\(K_p\) 项和 \(K_d\) 项分别正比于误差函数自身和误差函数的导数,所以这 \(K_p\) 和 \(K_d\) 这两个参数就被称为比例增益(proportional gain)和微分增益(derivative gain)。

知道了大方向后,我们就可以反过来问:动力输出应该如何调整呢?将 \((1)\) 式代入 \((2)\) 式中,得到

\[\ddot{z}^\text{des} - \ddot{z} + K_d (\dot{z}^\text{des} - \dot{z}) + K_p ( z^\text{des} - z) = 0\]

其中,\({z}^\text{des}\)、\(\dot{z}^\text{des}\)、\(\ddot{z}^\text{des}\) 取决于预先设计的规划路线,都是事先已知的函数;\(z\)、\(\dot{z}\) 是可以通过传感器实时测量,剩下的就只需要让 \(\ddot{z}\) 跟着其他项的脸色办事就好了。不难得出,\(\ddot{z}\) 现在需要满足的等式是

\[\ddot{z} = \ddot{z}^\text{des} + K_d (\dot{z}^\text{des} - \dot{z}) + K_p ( z^\text{des} - z) = 0\tag{3}\]

而 \(\ddot{z}\) 代表的是飞行器的加速度,这正是可以通过调节动力输出来改变的物理量。控制器现在可以通过 \((3)\) 式计算出每时每刻飞行器应该具有的加速度,输出设备可以由此作出反应,从而逐渐消除飞行器与预定位置的偏差。

选择不同的常数 \(K_p\) 和 \(K_d\),我们还可以控制误差函数 \(e(t)\) 趋于零的方式和速度。实际操作中,可以去尝试各种 \(K_p\) 和 \(K_d\) 的组合,找出可以让 \(e(t)\) 快速趋于零的最优方案。

测试

先来测试一种很简单的情况:飞行器从地面起飞,快速上升到既定高度,之后保持悬停不动。

如果我们选取比较大的 \(K_p\) 和比较小的 \(K_d\),模拟出来的实际路线如下图所示。类比弹簧振子系统,这种情况好比回复力很强,因此振子从远端可以很快启动冲往平衡位置。但是由于阻尼相对较弱,振子有点刹不住车,会冲到平衡位置另一端,继而作来回往复的振动。随着振幅不断减小,在多个周期之后,逐渐贴近期待的平衡点。由于存在“冲过头”的现象,这种控制模式的稳定性欠佳。

如果我们选择比较大的 \(K_d\) 和比较小的 \(K_p\),模拟出来的路线如下图。依然类比弹簧振子,这时就好比一个回复力不是很强、但是阻力极大的系统,振子跑回平衡位置举步维艰,最终要用很长的时间到达平衡点。虽然不会跑过头,但是收敛的速度太慢了,因此控制的结果也不是很理想。

所以,最优的 PD 控制应该选取足够大的 \(K_p\),保证在与预定位置偏离较远时能够即刻启动,朝着目标位置加速冲过去;但也要有足够大的 \(K_d\),保证在快到预定位置之前,能够赶紧减速以免冲过头。但 \(K_d\) 也不适宜取得太大,否则就会压制 \(K_p\) 项的回复效果。模拟中得到的一个比较好的结果如下图所示,显示飞行器在1秒左右的时间内就上升到了预定高度,之后就稳定地悬停,没有多余地上下晃动,属于比较理想的控制。

我们还可以设计更为复杂的路线进行测试。比如,让飞行器连续在几个不同的高度悬停。利用先前的 PD 控制参数,可以看到模拟的结果也是很不错的。

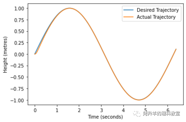
我们也可以让飞行器的高度按着预定的函数连续地变化(也许合着音乐的节拍上下摇摆)。对于这种连续的、没有突变的高度变化,PD 控制器可以应付得更加漂亮。下面的模拟结果中可以看到,飞行器的高度除了在刚开始与预定值稍有偏差,之后实际高度和预定高度几乎完全重合在了一起。甚至在大幅度范围内去调 \(K_p\) 和 \(K_d\) 的值,这种高度重合的结果都可以复现出来。